回服務資訊公告

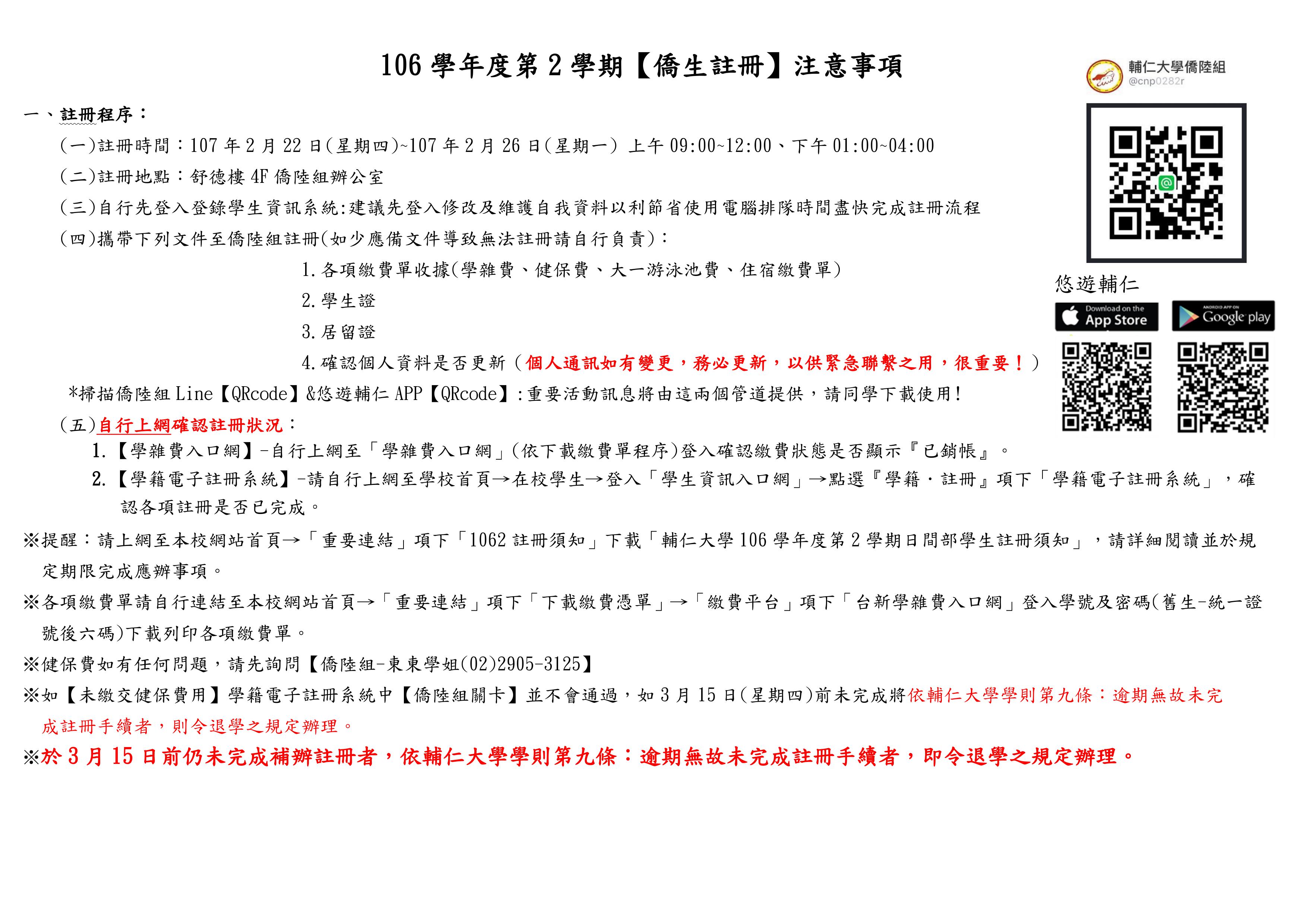
106-2僑生註冊注意事項

2018-02-05• 僑陸公告

過完新年後,請記得2月22開始至僑陸組(舒德樓4F)辦理註冊,
註冊時間: 107年2月22日~107年2月26日上午09:00~12:00、下午01:00~04:00
 
補註冊時間:107年2月27日~107年3月15日上午09:00~12:00、下午01:00~04:00
攜帶下列文件至僑陸組註冊(如少應備文件導致無法註冊請自行負責):
1.各項繳費單收據(學雜費、健保費、大一游泳池費、住宿繳費單)
2.學生證
3.居留證(務必攜帶此證件)
4.確認個人資料是否更新
 
*自行先登入登錄學生資訊系統:建議2/22(四)開始先登入修改及維護自我資料,以利節省使用電腦排隊時間盡快完成註冊流程
*如過補註冊日仍未完成補辦註冊者,依輔仁大學學則第九條:逾期無故未完成註冊手續者,即令退學之規定辦理